SINAMICS G120D CU250-2PN速度控制调试步骤
1、打开SINAMICS STARTER软件,创建项目;
选择菜单Project -> New…
或使用快捷按钮创建新项目。

2、用USB电缆连接电脑和CU240D控制器,设置PG/PC接口。
3、使用网线连接PLC,通过PROFINET总线方式连接CU240D控制器,设置PG/PC接口方式同USB连接。
4、使用如下方式搜索并连接变频器控制器。
(1).选择菜单”Project -> Accessible node” 或使用快捷按钮 搜索变频器,如果没有搜索到变频器会显示“No further active partner can be found”(没有找到节点)请执行第(2)步,如果搜 索到变频器跳到第(6)步。
(2).点击”Access Point”按钮。
(3). 在Set Access Point for Accessible nodes页面选择正确的连接方式。

(4).点击”Update”按钮,开始搜索变频器。
(5).搜索到变频器在右侧Accessible nodes区域显示如下信息C显示内容与控制 单元型号有关)。 如果没有搜索到变频器请根据提示查找具体原因,或查看帮助文件。
(6).勾选搜索到的控制单元。
(7).点击“Accept”按钮。
(8).STARTER会自动把该变频器插入到项目中。
(9).点击按钮,进入 STARTER 在线模式。

(10). 点击”Connect to assigned devices”按钮,连接到驱动器。
(11). STARTER进入在线模式,右下角状态栏指示黄色”Online mode”状态。
(12).点击控制单元树形菜单下”Expert list”功能,右侧窗口打开专家列表,熟悉 SINAMICS G120D参数的人员,可以直接使用专家列表查看并修改变频器参数。
5、其他基本操作。
5.1、恢复工厂设置。
(1).点击 按钮,进入 STARTER 在线模式。
(2).点击”Restore factory settings” 按钮,变频器参数恢复出厂设置。
5.2、上传参数:变频器 -> PG/PC。
(1).点击 按钮,进入 STARTER 在线模式。
(2).点击“Load project to PG” 按钮。
(3).点击 按钮,将数据保存在 PG/PC 中。
5.3、下载参数: PG/PC -> 变频器。
(1).点击 按钮,进入 STARTER 在线模式。
(2).点击“Download project to target system” 按钮,将项目下载到变频中。
(3).点击“Copy RAM to ROM” 按钮,将数据保存到变频器中。
注意:许多参数是可以在线修改的,在线修改完参数后需要重新上载到离线参数中,否则点击下载的话会将离线参数下载到变频器中。
6、参数设置。
6.1、使用配置向导配置变频器系统基本参数。
(1).点击“Configuration” 。
(2).点击工作区内的“Wizard …”,弹出向导对话框,点击“Next”逐步进行配置。
(3).设置控制结构。
(4).定义命令源和设定值来源。 
(5).驱动器设置。
(6).选择电机类型。
(7).输入与铭牌对应的电机数据。
(8).为电机数据识别选择“Identify motor data at standstill” 。
(9).输入最大电流,最小和最大转速,加、减速时间和 OFF3 紧急关闭减速时间。
(10).点击“Next”,将开始计算电机数据。这样便通过配置向导完成了参数设置。您现在将收到一份有关输入的所有参数值汇总。按“Copy text to clipboard”按键即可将汇总添加到文本文件。最后选择“Copy RAM to ROM”,将参数设置保存到变频器 ROM 存储器内,然后点击“Finish”关闭窗口。
6.2、若使用总线接口,应将默认外部I/O配置清除(X07\X08\X09)。
(1).点击“Inputs/Outputs”。
(2).点击工作区内X07\X08\X09对应引脚参数的按钮,弹出向导I/O分配对话框。
(3).将该引脚对应参数前面的勾选去掉,并点击“OK”按钮,该引脚分配显示“—”。
6.3、其它基本参数设置。
(1).设置“Ramp-function generator”。
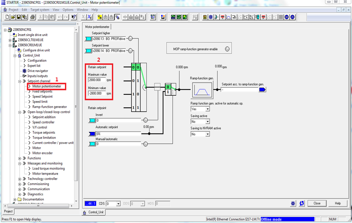
(2).设置“Motor potentiometer”。
(3).设置“P gain factor”和“Integration time”。
(4).设置“Upper torque limit”。
(5).设置“Current limitation ”。
(6).设置“Power limit ”。
(7).设置“Low torque limit”。
6.4、电机抱闸设置。在步骤2处设置电机抱闸方式,调试时可通过步骤3-5来强制打开关闭抱闸功能。
设置G120D变频器的安全响应时间。P9659设置成最大值9000
6.5、配置安全功能。配置完成后将配置下载到变频器中即可,安全功能需断电重启。
PLC硬件组态中G120D变频器的安全地址值。
6.6、配置报文,即分配G120D变频器与PLC在PROFINET总线通信下的接口信号(包括PROFIsafe安全功能)。
(1).点击“Communication -> Field bus”。
(2).配置报文类型。G120D变频器的报文有多种类型,对应着不同的接口信息,根据需要通过下拉菜单可选择不同种类的报文。除999自由报文外,其他种类报文为默认报文,其对应的接口信息无法修改,自由报文可以任意定义接口信息。沃尔沃项目采用的是999自由报文以及30 PROFIsafe标准安全报文。配置G120D变频器报文时,应保持与PLC硬件组态中配置报文类型一致。

(3).配置变频器安全报文控制字。
(4).配置变频器自由报文控制字。
(5).配置变频器安全报文状态字。
(6).配置变频器自由报文状态字。
(7).配置变频器自由报文控制字/状态字监控。
7、电机试运行。
(1).在线模式下点击“Commissioning -> Control panel”。
(2).点击工作台区域的“Assume control priority”。
(3).输入设置值,并点击“Accept”按钮。
(4).选中工作台区域中“Enables”旁的复选框。
(5).设置试运行速度。
(6).通过绿色/红色按钮来启停电机,或使用JOG点动控制电机运行。
8、状态 LED 一览。
控制单元上有一排双色 LED 来指明变频器的运行状态。 具体而言,这些状态有:
● 一般故障状态
● 通讯状态
● 输入和输出的状态
● Safety Integrated 安全功能的状态
下图展示了各个 LED 在控制单元上的位置。
(1).一般状态 LED 的说明。
(2). PROFIBUS 通讯 LED 的说明。
(3). SAFE LED 的说明。
(4). PROFINET 通讯 LED 的说明。
(5).数字量输入输出状态 LED 的说明。
9、故障和警告列表。
详见附件列表。
G120D Fault and Warning List.pdf:点击下载






